- 张媛媛
- 品牌营销咨询师
- 深圳新环中管理咨询公司
- 西安交通大学
- 国家注册品牌策划师
- 和君集团营销咨询顾问(前)
- 和君商学院16届学员
- 擅长领域
营销规划、文化创意、品牌传播 -
操盘品牌
吴忧小蓝卡、吴忧小蓝书
- 个人简历
- 最新笔记
- IP与品牌的区别
- 《短》
- 场景验证
- 产品周期管理
- 像做玩具一样去做产品!
-
张媛媛|品牌营销咨询师
2026-03-27
Ip打造的相关产业如此盛行,那IP与品牌的区别是啥?
本质上IP是围绕系列内容形成的,而品牌是围绕产品的核心价值(区别如图)。它们不是非此即彼,在用户心智形成后,IP是品牌的高阶打造方式,但这并不仅是市场上频发的各类联名互动事件,在这方面做的很成功的就是胖东来,从一个品牌变成一种行业共识的形容词。
所以,可以说胖东来从一个商超品牌成为了一个商业ip,之后会在很长一段时间内,他说什么都对(原因如图)。
?♂️?♀️另外,IP与品牌都有一个共性操作,叫做仪式封装,让人快速识别,带给用户固定的期待与统一体验。这一点无论是商业品牌还是个人品牌都是如此。


more -
张媛媛|品牌营销咨询师
2025-11-20
《短》
——关于营销节奏的观察
着急的企业,催熟产品,注意力下降的顾客
求短好像确实越来越符合当下的传播逻辑
虽然不一定更能赢得受众好感
但 确 实 有 效 !
短剧市场份额在8月份首次超过院线
短视频前三秒定生死
广告语也越来越野蛮
只要90秒,吃顿好饭
三步让你成为行业大神
对此其实不必感到悲观
因为在一轮又一轮周期过后
既能坚守长期主义
还能深入浅出的品牌将会一骑绝尘
值得重视
more -
张媛媛|品牌营销咨询师
2025-08-25
在营销环节里
有一个非常重要的策略就是“场景验证”
比如,慕思是做科技床垫的
如何验证科技性能?
就是把它放进极端环境
在零下89.2℃的冰原上守护科考队员安眠
其产品也成为“中国南北极考察选用产品”
让产品性能可视化、可感知、可量化
消费教育的成本将会更低
#场景验证#极端策略
more -
张媛媛|品牌营销咨询师
2025-07-05
#产品生命周期管理 衡量一个品牌的能力时,有很重要的一个维度是产品生命周期管理能力。面临衰退期,以下一种是选择价值迁移,另一种是价值延伸。

more -
张媛媛|品牌营销咨询师
2025-07-03
#玩具思维#谷子经济
连续三年淘宝年度十大商品
可以看到,几乎没有一个刚需品
全是情绪类消费
必须承认
“有用”的定义已经变了
所以谷子经济崛起
像做玩具一样去做产品
像做游戏一样去做服务
因为真快乐才是“真有用”
快乐,已经成为新生代的道德观
同时也是他们的理性消费
(并不是性价比才是理性)

more -
张媛媛|品牌营销咨询师
2025-06-24
34岁,生日快乐喽!
“摄影师”说拍张照留个念吧,
我说那你要给我拍出破碎感,
他说在商场门口碎不了,要不你把头发搞乱点。。。

more -
张媛媛|品牌营销咨询师
2025-06-16
冰峰是我大西安的冰峰,但高考可是全国的高考啊!冰峰今年开窍了。
#老字号痛点 多年极度依赖地域情怀,难以出省,缺乏创新,一直以滞后的管理模式及老化的营销思路被定义(据说管理层年纪偏大)。但在2025终于勇敢的向前一步。
首先是,2月推出了红色祈福定制瓶。(ps.虽然加多宝/六个核桃很早已经做过,但招不在新管用就行)
说到勇敢,其实冰峰定制瓶的背后是它解决了“铺货成本增加”、“渠道管理难度”、“数字化转型”、“受众变更&产品力迭代”等要求。尤其是对70多年的老字号改革,是需要勇气的。
#全国化战略 先想想冰峰是靠啥占领市场的,不是口味,不是独家配方,而是场景,与“三秦套餐”的绑定。而过年、高考都是国民共识的大场景,能够绑定更广泛的人群。品牌定位从“地域记忆饮品”变成了“中式饮品”。供应链方面,河南基地投产辐射华北/华东,解决“汽水不出关”的物流成本问题。3月份,全国渠道覆盖率突破60%。
#营销战略 看似是一个营销活动,其实背后是一系列围绕“加速全国化”年度战略目标的经营动作,所以营销从来都不是单独作战的。
冰峰究竟需不需要全国化?那么这是另一个话题了

more -
张媛媛|品牌营销咨询师
2025-06-03
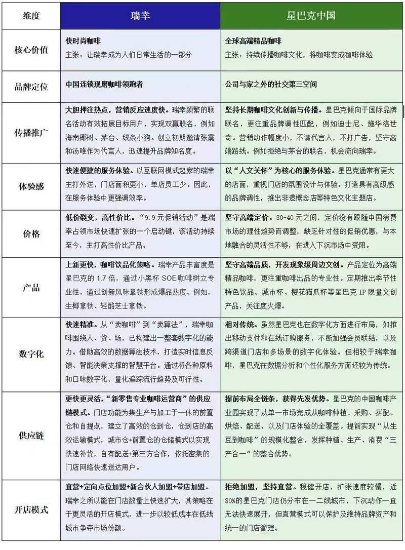
#市场真相 ☕大家都觉得,瑞幸与星巴克是“经营效率”与“文化体验”的价值差异,自2023年瑞幸赶超星巴克市场份额后,瑞幸取得了后续胜利。
❓但真的是“效率领先”的经营策略强过“文化体验”吗?
其实并不是。
研究一下产品就会发现,瑞幸主张咖啡饮品化策略(奶咖茶咖),它被霸王茶姬、库迪咖啡等新锐饮品切走了一部分市场,因为受众与价格带高度重合,比如库迪66%门店开在瑞幸200米范围内,形成“贴身狙击”。
而星巴克坚持高端定位,也就是说至少在咖啡高端市场上它是一骑绝尘的,但也决定了它越到下沉市场越受阻。看似是同行,面临的是完全不同的竞争强度。
所以,“咖啡界拼多多”的瑞幸其实与星巴克并不存在直接的竞争关系,从价值曲线分析看完全是两种不同的经营逻辑与竞争局面。
当星巴克客人为logo拍照时,瑞幸用户正用9.9元券解锁工作日续命密码☕☕#品牌营销笔记

more -
张媛媛|品牌营销咨询师
2024-10-06
我写过好多品牌故事。
按照客户的要求,梳理品牌的发家史、历史、历程等等。这些作为品牌故事中最重要的要素。虽然每次可以交差。但,这样的做法我并不认可。
从消费者角度来看,你的发展历程或者历史跟他们是没有关系的。再惊世骇俗的故事最终不是为了获得剧情奖,而是应该让受众通过故事,了解在怎样的社会矛盾之下这个品牌产生了这样的主张,表达了品牌怎样的态度,最后能给我带来什么价值。
比如,结婚找对象,了解他的幼儿园、初中、大学、工作是怎么过的等等这一系列发展历程,是在爱上对方以后慢慢去了解的内容。而首先最在乎的是能不能给我提供更好的生活或者情绪价值。汇源集团创始人看见路边果农拼命吃着卖不出去的橙子,这些卖不出去的橙子最终会被丢弃,这是一种浪费。于是汇源集团创始人出于善意,将这些卖不出去的橙子收购回来,榨成百分之百新鲜的橙汁,专门销售包装好的橙汁。这是品牌历史,不是品牌故事。而品牌故事,应该说品牌主张为何而生,而不是创业历史。
因为不能因为你助农,就能证明这个橙子是好橙子。
那什么是品牌主张?是代表品牌对社会现象提出的一个观点,以及对生活的理解。
海尔砸冰箱事件,在我看来就是一个好故事。让老员工亲手用大锤砸毁自己生产的76台不合格冰箱,他自己亲自砸了第一锤,当时很多在场的老员工都忍不住流泪了,这个事件唤醒了海尔这个“坚守品质,用户为先”的品牌,高效的传达了品牌主张。
德芙巧克力的经典品牌故事,与一个凄美的爱情有关。起源于1919年,卢森堡王室后厨当帮厨的莱昂与出身王室的芭莎公主相爱却不能在一起,芭莎公主联姻离去后,莱昂在做好的巧克力上刻下了“Do you love me”的缩写“DOVE”来表达爱意。当然,这个故事应该是杜撰的,但是它很成功的将德芙巧克力与爱情场景绑定,表达了对“忠贞爱情”的态度主张。
more -
张媛媛|品牌营销咨询师
2024-09-29
这周看了一本关于脑科学的书,其中有一个现象我认为应用于品牌传播中很适合。
品牌旋律能让传播更高效
因为大脑对于能同时刺激五感的文字记得更加牢。
比如记歌词,如果只依靠视觉,即只用眼睛看歌词来记忆,那么必然会花费很多时间。而如果能跟着旋律唱出声来,那么记歌词就相对轻松多了。如果这个歌词还能联想到一个具体的画面场景,那就更厉害了。
例如:我在马路边捡到一分钱...
又例如:你爱我,我爱你,蜜雪冰城甜蜜蜜...来自美国乡村民谣的《哦,苏珊娜》,唱了近200年了
这些耳熟能详的儿歌都曾经被华与华进行改变用作不同的品牌传播中,用他的理论来讲这就是在大众心中找到了一个“文化母体”,天然就更好传播,哪怕成为神曲。(当然,在文化母体滥用层面,我是持保留态度的,因为这还是在吃老本,如果儿歌有天被用完了怎么办)。但是我却认为,设定品牌旋律是很有必要的,对内可以统御思想,对外能促进感情连接,广告文案能够被唱出来,要比读出来更有利于记忆传播。
比如:挖着吃,挖着吃,挖着吃的烤红薯...这是薯小帅曾经宣传的一个品牌旋律,简单、重复、有韵律,还能清晰表达差异化价值(挖着吃,而不是剥着吃),一听这首歌就能想在冰天雪地的路上,旁边一个冒着热气的红薯摊,亮着光,冒着烟
所以,其实传播也是有规律的。
除了消费品品牌,1991年,做电脑处理器的英特尔推出“Intel Inside”计划,其标志性的五音符旋律“灯,等灯等灯”,通过三个关键动作完成心智占领,形成“开机即联想”的条件反射。所以,哪怕是TO B的产品,也可以进行听觉传播。
由此启发,也为后来的AMT、NVIDIA、摩托罗拉提供了思路,纷纷效仿。当然,声音传播只是一小方面,这些品牌也在一轮又一轮的市场周期中,因技术壁垒、兼容体验、产品周期等方面面临挑战与淘汰,当然企业经营战略肯定是决定生死的最重要原因。
但标志性的品牌传播能够降低消费者识别难度,提升传播效率,至少能在市场推广层面建立优势。不仅是视觉可以识别,五感都可以,这也是在同质化竞争、消费内卷的时代,产品设计中很重要的因素。
more -
张媛媛|品牌营销咨询师
2024-06-24
#一线商业笔记,想起去年走访胖东来,这照片我印象挺深的,看似是营销套路,但仔细想想,没有一方是吃亏的,因为真正有需求的人不会不买或少买,没能力消费的也不会硬着头皮买。以解决“对立利益”为目标的商业,在我看来,是这个社会稀缺的。
这是商业文明的一种体现,也希望如今出海的企业能够输出这种文明,而不仅仅是生产力。
以下是走访记录正文↓↓↓
去胖东来走访,我在许昌待了三天,一下高铁就扑面而来“胖东来”式的服务,出租司机,酒店前台,小饭馆服务员等 ,都能给你送上一份有“附加值”的超预期服务,这甚至已经成为了整个许昌的城市气质,给许昌积累了很多城市的正面资产。比起千年之前“魏王曹操之都”这个文化IP,对现在的中国来说,胖东来对这个城市的影响力更大、社会意义更深,因为中国不缺有魅力的历史故事,但缺少根植于民生大众的口碑商超品牌,他带给了社会以商业文明的希望。
夏天的许昌,温度高的感人,太热!
整体来看,胖东来无论是从品牌营销、商业模式、市场口碑、服务体验、员工管理体系、社会责任各方面都很优秀,这些成绩是取决于其企业文化“爱·自由”的彻底落地,所谓的自由,就是不以立场出发去做行动,比如商家重利、顾客重价格,员工重薪酬,看起来是彼此对立的。但是胖东来改变了买卖双方的利益矛盾点,消除了雇佣双方的对立立场。能看出,他的企业文化是持续贯穿企业经营的,从员工到顾客,从渠道到行业,都能看到企业文化与价值观所发挥的效用,持续在给胖东来产生正面的品牌资产,所以他可以不用打广告,他的员工和顾客自发的帮他做宣传,营销的胜利其实是他价值观的胜利。
最大感受:胖东来以价值观为核心的商业创新可以改变买卖关系、雇佣关系、竞争关系对立的利益矛盾,从而产生更大的市场。那么这个商业创新指的是什么呢?我走访观察后个人认为是盈利模式,胖东来超市里关于民生保障类的产品用极具性价比的价格来获得民众口碑,比如米面粮油,普通品类的水果,价格很低并且品质不错,所以很多类似于鸡蛋、水果的保障产品一上新就会遭到疯抢。同时超过几十万单价的高价值产品在高端市场中获得保真承诺,比如珠宝、黄金类奢侈品。一个赚足口碑与流量,一个赚得利润。用口碑赢得流量,这能够约束供应链品质,再用利润填补其服务上的成本。才能达到三方共赢的局面。
贴上一张很有代表性的广告语。这段广告语我印象挺深的,不是因为胖东来正确的价值观,而是看到他想解决的,是商业的“零和博弈”。这就是一种聪明的做法,看似是营销套路,但是仔细想想,没有一方是吃亏的,因为真正有需求的人不会不买或少买,没能力消费的也不会硬着头皮买。以解决“零和博弈”为目标的商业模式,在我看来,这个社会是稀缺的。可能这就是商业文明的一种体现。
而回看商业文明的另一个极端,比如云南旅游市场争议最多的暴力强制购物、新疆切糕、店大欺客、客大欺店等现象,虽然存在即合理,但是在经济发展推动现代文明快速发展的今天,更符合人性的商业才更加持久。
1、爱·自由——顾客体验
胖东来的服务体验设计以顾客为中心,处处可以看见干净便捷的措施和人性化的服务,设计符合需求的购物装置,提供消费过程中的情绪价值。例如产品使用引导标语,“请理性适量购买”、“食用顺序与技巧”、“食用技巧”、“生活科普”等。在卖场中设置了例如“文字放大镜”、“洗手台”、“取袋滚球”等人性化装置,这提升了与顾客的信息沟通效率与情绪互动,把传统的商场卖场极大地进行了体验上的优化。因此,在胖东来购物不仅意味着可靠的产品品质,还有在购物中享受生活的乐趣。
2、爱·自由——价格与产品
从胖东来最具民众口碑的就是其性价比的产品,并且提出了买东西不满意上门退货、标注进货价做到利润透明等保障服务,持续向顾客传递正向的情绪价值。胖东来打低价的产品多是瓜果蔬菜、米面粮油等基础民生保障类产品,能够使这一平民价格持续的重要原因是高档产品,例如进口水果或珠宝首饰等。因此胖东来覆盖了各类消费档次的需求,在维持一定盈利的基础上顾客利益最大化,使民众口碑与企业盈利共存。
3、爱·自由——员工尊重
胖东来主张以人为本的员工管理。因此不让员工加班、每年强制休假40天、超市营业员可以坐着上班的、受了委屈是有“委屈奖”的、收入远超当地行业平均收入。在企业文化理念的引领下,其分配机制和运营系统中的每一条标准都是对人性的敬畏与尊重。改变了雇佣关系双方的利益矛盾点,同时,要求并鼓励员工将爱传递给客户。这也是员工能够持续提供优质服务的核心原因。
4、爱·自由——行业责任
胖东来持续的商业创新,提供了一种不同的商业道德和经营方式,给内卷的行业中树立了一个新方向。这也让胖东来在激烈的市场竞争中打造出与众不同的品牌形象。同时,胖东来大门也特意写了一块对同行的文字“欢迎各位兄弟单位参观指导,欢迎拍照”,这也显示了其商业格局。你看,他连竞争关系也优化了。
考察学习的过程中发现,胖东来式的企业培训已经形成规模,很多为胖东来研学而生的咨询公司应运而生,但内容欠缺深度,以洗脑、歌颂道德为主,这也正常,其中有个学员问老师“胖东来的模式复制到深圳、上海也成立吗?”,老师回答“我相信一定可以的,以利他之心,爱真的可以包容一切”。汗!但这代表着大多数胖东来研学合作的咨询公司的水平。
2024 5月 许昌

more -
张媛媛|品牌营销咨询师
2024-03-17
这篇内容是我的一次线上主题分享
市场观察:截止到2023年10月底,中国消费领域发生有影响力的品牌联名事件近100起。多元的跨界联名是品牌产生热门话题、提升商业价值的一种常用手段,打造关联场景,制造热点话题。所以有事没事跨个界,大事小事联个名,那么看似双赢的背后,这些品牌的跨界真的跨对了吗?

【跨界究竟是跨的什么?】

【案例观察①】星巴克 & 农民画
一直定位“高端”的星巴克曾多次拒绝商业联名合作,而是主张要走出差异化。其中最知名的就是拒绝与茅台的联名,机会最终流向瑞幸。但是不久之前,星巴克与云南农民画家“联名”,将画家眼中鲜活的乡村春天描绘下来并登上星巴克纸杯,旨在展现中国丰富的艺术资源,传递乐观积极与自由自在的生活态度。这也是星巴克在中国除节日红杯外,罕见更换纸杯上的图案。除了咖啡纸杯,推出更多衍生设计的手腕包、星杯、星礼卡等周边商品,这波联名让星巴克获得广泛社会好评。
星巴克跨界联名的背后是什么?

有一个重要原因是,星巴克在积极的融入中国乡村振兴发展战略,深耕原产地,向上游延伸布局。从2012年开始,星巴克云南“星”计划启动,带着“要将中国最好的咖啡带向世界”的理念,在云南成立了亚太区首个种植者支持中心。并且四次携手中国扶贫基金会启动云南咖啡产业扶贫项目。
和农民画的联名合作突出了云南乡土特色,从而吸引消费者亲身了解云南原产地的产业、文化和人民生活,同时体现了与种植者平等尊重的和谐关系,让治愈的乡村艺术与繁忙的都市生活完美融合。对比其他品牌的跨界联名则可能更多的侧重于消费价值、扩张知名度等方面。
星巴克此次联名,形成了商业、产业、农民共振共赢的效果。
【案例观察②】产业跨界联名:徐闻菠萝 & 吴川月饼优势产业跨界联合
有着“中国菠萝第一县”美誉的徐闻,35万亩菠萝田连绵起伏,壮丽的景观被誉为“菠萝的海”,中国每3个菠萝就有1个来自徐闻。徐闻菠萝产业除了鲜果销售外,同时向食而兴, 以食品化、节庆化、工业化、国际化 “新四化”手段,推动产业链条升级和产值增长。
湛江将徐闻菠萝融入吴川县的传统月饼产业,吴川月饼至今已有800多年历史,因选料纯正、味道独特而远近闻名,被列入了广东省非物质文化遗产名录,获得“中国金质月饼”等国字号荣誉。 将“菠萝的海+月饼之乡”两项传统优势产业进行跨界联合,在中秋佳节推出了特色美食“菠萝的海”月饼,既丰富了“广东味”内涵,又完美结合节庆营销进行产业双向赋能,所谓是好产品,逢佳节,有需求!
如今,“菠萝的海”月饼已成海外粤商的餐桌“明星”,成为广东美食文化推向海外的重要产品,承载着中国传统节庆文化走出国门产业或品牌的跨界联合,不仅是跨产业联合,也是跨区域联合、跨文化联合,双方的优势产业进行价值互补、优势共享、文化互融,最终促使产业结构加速调整与升级。

【案例观察③】绍兴黄酒 & 阳澄湖大闸蟹
区域公用品牌阳澄湖大闸蟹家喻户晓,大闸蟹的盛产季节是秋季,属渐凉节气。那么阳澄湖大闸蟹就与同属地域特色产业的绍兴黄酒跨界联合,黄酒恰好性温适合秋冬季饮用,中和了大闸蟹的寒凉属性,共同形成了一个中秋佳节家宴的场景话题。
【案例观察④】红牛×Prada(反面案例)
红牛曾与prada合作,推出限量版饮料包装,但这种跨界尝试并未能有效吸引目标消费群体,反而让一部分忠实消费者感到困惑,质疑品牌定位的一致性。那么红牛的跨界正确打开方式应该是什么呢?

【总结】跨界联名背后的原则

★从合理性角度来说,跨界联名需达到以上任一个原则,三个重合效果更好


more -
张媛媛|品牌营销咨询师
2024-02-29
文化复兴与国货兴起按理应该是许多老字号的天赐东风,“老字号”品牌资产是绝对的竞争优势,因为大家熟悉,但大多数还处于吃老本阶段,表现疲软。我们服务过的很多客户都存在这个问题,他们往往接过几代传承的配方或者技艺绝学,习惯钻进产品的极致研发中获得实现自我价值的快感,并随后将升级款产品涨价。其实乔布斯就是创始人带头投入产品研发的例子,他自己就是最牛的产品经理,可为他为什么能将产品与市场兼顾,用极致的性能研发带动市场狂热追捧。那么这两类都执着于产品性能研发,但是经营结果不同的企业区别在哪呢?
这里要强调的是,老字号品牌往往经营着最传统的产品业态,例如中药、糕点食品、茶叶、器具等,就算集中资源将其性能质量提高100倍,品鉴门槛就会升高,而消费者能感知到的提升并不明显。而苹果经营的是电子产品,天生注定必须是技术前沿的弄潮儿,保持前沿的性能品质就是的竞争力。所以这是不同的。
那是不是老字号就不应该进行产品力提升呢?也不是,首先产品力可以主要分为性能品质、创新体验、服务、价格四个方面。当把前三项能做到优秀时,市场自动会给他腾出高价空间,从此一骑绝尘,比如苹果就是这样。从这个思路分析,大多数老字号往往盯着的是产品性能品质,同时会因研发的投入而增加售价,这就是还停留在几十年前供不应求的市场阶段,给许多新锐消费品牌很大的赶超机会。其实也可以理解,其是为了保护积累了上百年的好口碑,品质保障是其立身之本。这没有错,但其实更应该在保持品质的基础上,发力去迎合年轻消费趋势的“创新体验”,以及通过研发而降低生产成本,最终降低售价,整体形成新的竞争优势,因为在充分市场竞争化的当代好品质已经成为基本功。
五芳斋的中式糕点,从单一端午节粽子转化为“糯+”节庆产品、内联升把白底布鞋做成对应年轻风向的潮鞋。因此创新体验也意味着开拓一个新的赛道,定义一个新的消费场景,重塑老字号的新价值。
more

